責任編輯:胡瀟月 來源:MPlant植物科學 日期:2023-11-09
2023年11月2日, Molecular Plant 在線發表了同濟大學附屬第十人民醫院彭艾教授和中國科學院上海有機化學研究所湯文軍研究員共同合作的研究論文“Dienediamine: A Safe Herbicide as Paraquat Surrogate”。研究團隊創制的Dienediamine(雙烯雙胺)不僅在一系列小鼠和細胞實驗中表現出安全無毒,而且呈現出和百草枯相當的除草效果,有望成為一種替代百草枯、安全無毒的新型綠色農藥。

由于百草枯的除草性能和毒性均源于其聯吡啶鹽結構的電子傳導功能,因此要保持其結構的除草性能卻消除其毒性極其困難。研究團隊基于植物除草和人畜體內的作用環境不同,提出一種本身沒有電子傳導功能,但在除草環境中能轉化為聯吡啶鹽結構的百草枯前體有望成為一種安全無毒的除草劑(圖1)?;诎俨菘莸某莺投拘詸C制,一個容易制備的“還原態”百草枯前體-雙烯雙胺成為了研究目標。

圖1. 雙烯雙胺的創制原理
研究團隊實現了1,1'-二甲基-1,1',2,2',3,3',6,6'-八氫-4,4'-聯吡啶的簡潔合成,通過X射線單晶衍射確定其結構,并將其命名為雙烯雙胺。利用硼氫化鉀和水作為反應條件可實現雙烯雙胺的百克級規模制備。在研究雙烯雙胺轉化為百草枯的過程中,研究人員發現采用[{Cu(Sal)2(NCMe)}2]作為催化劑,四氯苯醌或氧氣作為氧化劑時,雙烯雙胺能在水或丙酮中以較高收率轉化為百草枯。研究團隊驚奇地發現,雙烯雙胺在一定溫度的鹽水中,空氣和自然光照條件下, 仍然以63%的收率轉化為百草枯(圖2)。

圖2. 雙烯雙胺的鑒定、制備和轉化
研究人員將百草枯及雙烯雙胺溶液噴灑到擬南芥葉上,在空氣和自然光照條件下24小時葉子均開始枯萎,且其枯萎程度呈時間依賴性地增強,在120 小時葉片均完全枯萎和干燥。雙烯雙胺展現出和百草枯相當的殺草性能(圖3)。

圖3. 雙烯雙胺和百草枯對擬南芥的除草作用
雙烯雙胺在室內(無需暗室保存)無論以固態或水溶液形態均表現出相當的穩定性。為證明雙烯雙胺是否在除草過程中轉化為百草枯,研究人員發現:在室外陽光和空氣條件下,百草枯濃度在被雙烯雙胺噴灑的擬南芥葉片中逐漸增加,伴隨著葉綠素熒光Fv/Fm,SPAD值和葉綠素含量的減低以及超微結構損傷。這表明雙烯雙胺在陽光和空氣條件下轉化為百草枯是其除草機制。
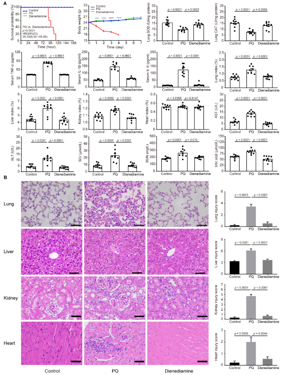
研究團隊最后對雙烯雙胺進行了系統性的安全評價發現:經口雙烯雙胺的LD50為2104.93 mg/kg;腹腔注射百草枯的小鼠體重下降,肺組織氧化應急和血清炎癥指標顯著異常,伴肺、肝、腎、心臟的損傷,而雙烯雙胺和對照組體重增加,各項指標和器官均無異常(圖4);雙烯雙胺處理的肝、肺和腎細胞的凋亡率均顯著低于百草枯處理細胞;雙烯雙胺在小鼠體內沒有轉化為百草枯。這些實驗表明雙烯雙胺的毒性與對照相似,安全性極高。

圖4. 雙烯雙胺與百草枯小鼠模型安全性評估